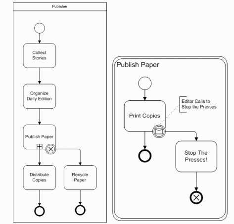
What's Wrong With This Picture?

Note: In the right half of the diagram, the intermediate events in in Change Buyer and Bookings are supposed to be Compensation events (per the property sheet, not shown). Also, disregard my image-stitching error around the event-based gateway "Receive Update or Cancel?" in the right half diagram.

We're starting to see some free "tutorials" on BPMN online. Too bad the authors don't understand the notation. Compensation is an obvious problem area. What's wrong with this picture?

Image 3: comp1.gif (click to enlarge)

How about this one?

Image 4: comp2.gif (click to enlarge)

Transactions and Cancel events also seem to be a mystery. What's wrong with these?

Image 5: cancel1.gif Image 6: cancel2.gif

OK, so what? My point is that BPMN is starting to get a lot of attention, and the parts of the notation that set it apart from traditional flowcharting are being mangled by so-called educational tools. There's a growing need for real training, so I'm going to do it myself.

I'm putting together a licenseable training course on modeling with BPMN that will give non-technical business analysts the real scoop on how to use BPMN events, message flows, and business transaction semantics, as well as the meat-and-potatoes of pools, lanes, tasks, gateways, and subprocesses. A lot of vendors think business analysts can't understand events and business transactions (they really mean their process engines don't handle them), but I disagree. Shouldn't business analysts have a voice in how exception handling should work in the process? We'll also provide a methodology that explains how to organize subprocesses effectively, and other cool stuff... No, not free, but you get what you pay for. More details when the training is announced for real! If you are potentially interested in licensing, send me an email.

In the meantime, since I know BPMS Watch has some pretty sharp readers, post your answers to "what's wrong with this picture?" in the comment thread.